软件测试从业者,试用期生存指南(完整版)

2019-09-10 11:09:00
IDO老徐
原创
15063



搞定试用期是非常重要的,如果安全度过试用期,后面被辞退的可能性就非常非常小了 。

特别是当前环境下,找到一份满意的工作不容易,如果好不容易,刚找到一份工作,干不到两个月,就被辞退,就非常尴尬了 。



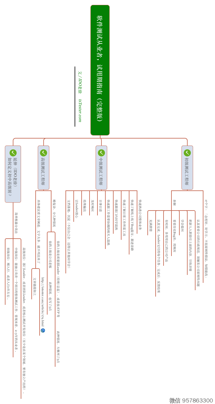
2018年(1年前),老徐按初级、中级、高级,三个不同的阶段,写了三篇系列文,给测试从业者提供了一些可行性落地建议 。


从反馈效果来看,还是挺实用的 。



为了方便大家阅读 & 保存 ,老徐特意花了点时间,整了分脑图版本,需要的自己保存 。




软件测试试用期






核心内容提炼 :



1. 当你还是初级菜鸟时,不用考虑太多创新性的想法,想好好完成领导交付的每项任务,好好了解公司制度,多看看历史Bug/用例,多体验自家的产品,别抱怨,每天充满激情。搞定这些,度过试用期,就没问题了 。


2. 当你进入中级阶段,快速熟悉业务、快速熟悉工作各环节的同事,日事日清,及时响应,快速出结果,文档落地。搞定这些,度过试用期,就没问题了 。


3. 当你进入高级阶段,最重要的是了解上级Leader,招你过来解决什么问题,以及时刻围绕团队Top3问题执行,别瞎忙,知道如何输出成果报告,给上级安全感 ,具备一定的文档能力。搞定这些,度过试用期,就没问题了 。


End ,具体见上面的脑图大纲 ,以及下面这三篇文章的详细介绍 。



点击如下,直接阅读 


01 高级软件测试从业者,试用期生存指南


02 中级软件测试从业者,试用期生存指南


03 初级软件测试从业者,试用期生存指南

OK ,今天的文章,就到这了 。希望,此文,对你有点用 。



文 / IDO老徐

原文链接 http://istester.com/tester/306.html

转载注明如上完整信息 。

文章底部-一句话推荐

01 AI编程商业化所有问题点这(看完,解疑惑)

02 AI编程商业化(普通人的案例)

注:如果看完文章,还有不清晰的,可联系 IDO老徐 ,描述你遇到的具体问题,会解答( 微信 957863300 ) 

本站申明

1. 所有文章,均为 IDO老徐 原创(免费学习,欢迎转发,转载注明来源),博客地址 idoxu.com

2. 内容很多,慢慢看。看完文章还有不明白的,微信联系 IDO老徐

3. 欢迎关注 公众号、免费领取 「十年原创资料包」 、进「万人免费成长社群」

写作星球new

成长,写作,副业,赚钱社群

写作·成长·副业赚钱,万人免费社群

365 * 24 随时向 IDO老徐 免费提问

完整的 14 个社群入口,点这里


老徐陪你副业避坑

老徐陪你副业避坑

100 个实战小项目,少亏钱,多赚钱

送《一人企业复利商业化》实体书(包邮)

365 * 24 随时向 IDO老徐 免费提问

微信 957863300


个人IP(副业)
小红书高频问题
公众号-IDO老徐


IDO老徐

全网同名,个人IP公众号

日更10年,每天 1 分钟、解决 1 个问题

职场、副业、轻创业、写作、个人IP

公众号、视频号、小红书、知乎

简尚公众号

长按/扫码,关注IDO老徐

关注回复 401 送你「十年原创资料包」


联系老徐
联系人: IDO老徐
Email: 957863300@qq.com
QQ: 957863300
微信: 957863300
微博: isTester
网址: idoxu.com
地址: 中国 · 广东 · 深圳
轻创业
个人微信

IDO老徐 个人微信

来源备注:老徐博客